Company Profile

Nextron Connectivity Solutions for Robotic Future Connecting The Next Electronics
Nextron product lines include connectors, thermal, backplanes, and subracks. Now we deliver interconnection solutions for high-speed, vibration-resistant, ruggedized, shockproof, and waterproof requirements in MATIC (Medical, Aerospace, Transportation, Industry, Communication) fields.
Company Vision

Join Innovation
Interconnection Technologies as the core, focuses on MATICs markets and continually joint innovation with customers

New Taipei, Taiwan Headquarters

New Taipei, Taiwan Factory

Guangzhou, China Factory

Yunlin , Taiwan Factory

Thailand Factory(2025 Q4)
Basic Information
Headquarter | New Taipei City, Taiwan |
Manufacturing Sites | New Taipei City, Taiwan /Yunlin County, Taiwan /Guangzhou, China / Thailand (2025 Q4) |
Sales Sites |
|
Employees | Taiwan 130+ employees, China 350+ employees |
Capital | USD 12 million |
Main Products | High-speed I/O connectors/ Backplane connectors/ Power Connectors/ Circular connectors/ Thermal modules/ Sub-system chassis and components/ Press-fit machine & tools |
Brands | NEXTRON |
Quality System | ISO9001, TL9000, ISO 14001, ISO50001, ISO14064-1, ISO14067, ISO45001, ISO13485, AS9100, IATF16949, TL9000 (R6.3&R5.7) |
Membership | PICMG, SNIA Committee, CDFP MSA Group, SFF Committee, SPE Industrial Partnership Network |
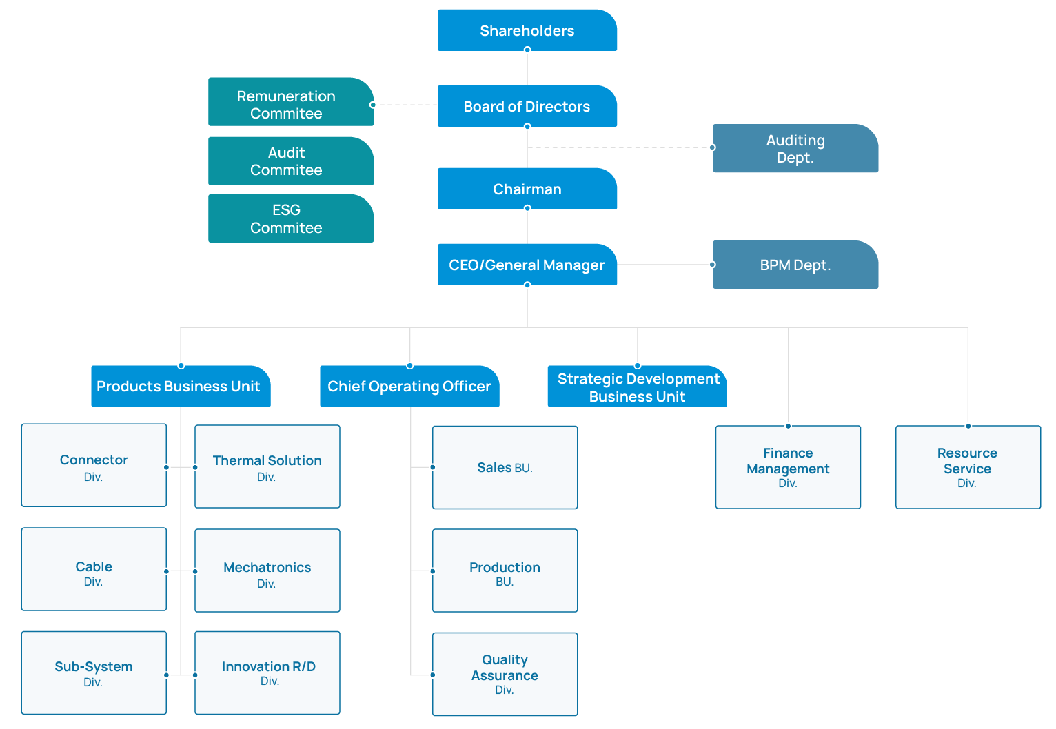
Organization
